近日,南京航空航天大学国际前沿科学研究院郭万林院士/刘衍朋教授团队在电子信息领域顶级期刊Nature Electronics上发表了题为“Manipulating thousands of non-volatile polarization states within one sliding ferroelectric transistor at room temperature”的研究论文。

导读
随着人工智能的快速发展,大规模神经网络所承载的海量计算任务,在能耗和效率上对传统冯·诺伊曼架构提出了严峻挑战。神经形态计算作为重要突破途径,要求单个器件具备大量线性可调的非易失状态,以实现高能效并行处理。铁电材料因其可调极化特性被视为神经形态硬件的理想载体。然而,现有铁电材料固有的双稳态行为及有限的畴壁调控能力,使其室温非易失极化态数量通常不超过32个(5-bit),严重限制了其在复杂深度学习任务中的实际应用能力。针对该性能瓶颈,团队设计并发展了基于石墨烯/六方氮化硼异质结(Gr/hBN)的滑移铁电晶体管,创新性地提出一种将“滑移铁电效应”与“电荷锁定效应”协同的双调控策略,从而在单个器件中实现超过3000个(>11-bit)室温非易失极化态的可逆调控,为纳米尺度的高性能神经形态器件发展开辟了新的思路。

图1. Gr/hBN滑移铁电器件的性能对比及工作原理示意图。
本文要点
要点一:源-漏脉冲调控的滑移铁电效应
通过Gr的二维电阻映射图展示了器件中源-漏脉冲序列对滑移铁电性的动态调制过程。图2(a)清晰呈现了Gr狄拉克点随脉冲幅值的连续演化,揭示了极化强度的渐变特性。值得注意的是,在图2(b)-(e)中通过施加不同方向脉冲序列得到的电阻差异映射图显示出典型的铁电回滞特征,有力验证了滑移铁电效应的存在。

图2. 典型Gr/hBN器件中通过源-漏电脉冲调制的滑移铁电特性。
要点二:源-漏脉冲调控的室温多态滑移铁电极化
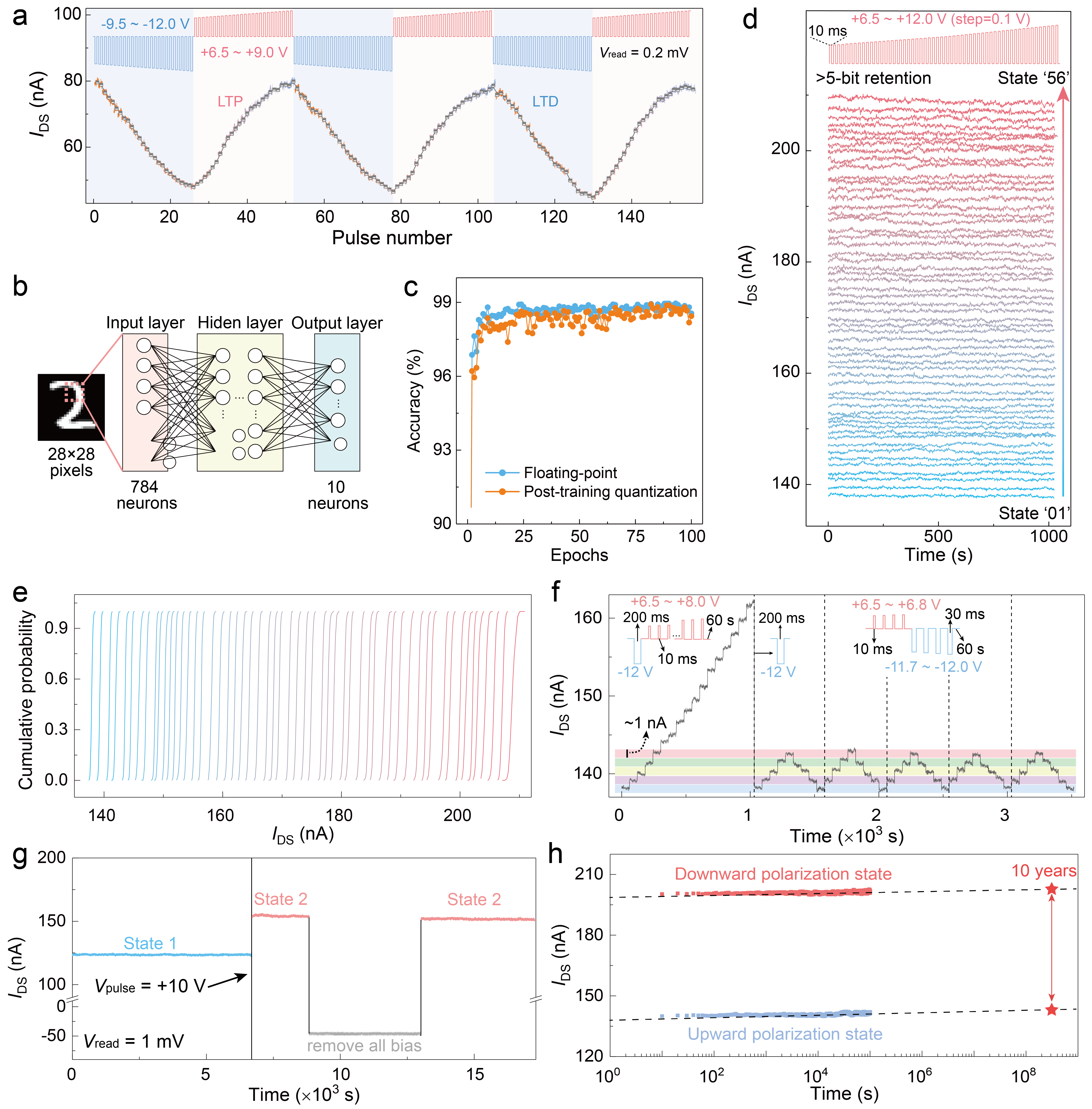
基于电学可调的滑移铁电效应,图3系统展示了Gr/hBN器件在300K下的多态极化性能,包括长时程增强/抑制循环测试、选择性切换能力和保持特性。其中,通过精细化的脉冲序列调控,最多可在单个期间内实现56个可区分的铁电极化态,且保留时间可超过105秒。通过卷积神经网络模拟,进一步验证了这些极化状态在图像识别任务中的实用性。

图3. Gr/hBN器件中源-漏脉冲序列调控的室温多态滑移铁电极化。
要点三:Gr/hBN器件中的双调控策略
在Gr/hBN器件中,除源-漏脉冲外,栅极电压构成了另一个载流子状态调控的自由度。如图4(a)所示,在施加源-漏脉冲的同时预设一个栅极电压(VG_Pre),Gr狄拉克点对应的载流子浓度都与VG_Pre参数呈显著的线性相关,这说明体系的载流子浓度以一种标准的线性关系被精确锁定在一个与VG_Pre相关的位置,即电荷锁定效应。更重要的是,图4(b)-(d)中正负源-漏脉冲作用下的电阻差异图表明,电荷锁定效应与滑动铁电性可协同扩展极化状态的调控维度,即双调控策略。

图4. Gr/hBN器件中的电荷锁定效应和双调控策略。
要点四:超过3000个可分辨的室温非易失极化态
基于Gr/hBN器件中的双调控策略,通过精心设计的双参数扫描,最终实现了数千可分辨极化状态的完整演示。具体而言,在源-漏脉冲作用的同时叠加栅极电压,可使石墨烯费米能级在 84 个掺杂水平之间可逆调节。同时,在每一个掺杂态下都可通过源-漏脉冲生成超过 36 种准连续极化态,最终使单个器件中可调的非易失极化态数量增加到 3,024 种(84掺杂水平×36极化状态)。将这些状态应用于ResNet-18网络的训练中量化,系统对时尚图像数据集的识别精度高达93.53%,与标准浮点精度(94.15%)相差小于1%。

图5. Gr/hBN器件中通过双调控策略调制的数千室温非易失极化态及其神经网络应用模拟。
本论文第一作者为郭万林院士指导的博士生王小钒和陈晓凯,通讯作者为南京航空航天大学郭万林院士和刘衍朋教授。该研究得到了国家自然科学基金重大项目、国家重点研发计划以及江苏省自然科学基金等项目的资助。
论文链接:
https://www.nature.com/articles/s41928-025-01551-7
Wang, X., Chen, X., Long, Y. et al. Manipulating thousands of non-volatile polarization states within one sliding ferroelectric transistor at room temperature. Nat Electron (2026). https://doi.org/10.1038/s41928-025-01551-7.
--校内链接--
--校外链接--
微信公众号